What is stored where
Views
START view
All changes made in the START view are stored on the local machine in: ...\Pixotope\[Version number]\Local Storage
Show files
Machine settings
SETUP view
All changes made in the SETUP view are stored in the open Show (file). For Client roles this Show file lives on the server.
Learn more about Show files - where your SETUP is stored
SETUP > Show > Launch
Levels are stored in the project linked to the open Show
[Linked project folder]/Content/...
Control panels are stored in the project linked to the open Show
[Linked project folder]/ControlPanels/[Control panel name]/[Control panel name].pxpanel
The linked project needs to be present on all render machines.
Learn more about how to Sync projects and other files in Synced storage
SETUP > Show > Show settings
Changes are stored in the open Show
SETUP > Configure
Changes are stored in the open Show
Changes are sent to the designated Tracking and VideoIO service to which a camera system, media inputs and outputs are routed to
Lens files and XR Color profiles are stored in the Synced Config folder.
SETUP > Calibrate > Tracking
Changes are stored in the open Show
Changes are sent to the designated Tracking and VideoIO service to which a camera system are routed to
SETUP > Calibrate > Syncing
Changes are stored in the open Show
Changes are sent to the designated Tracking and VideoIO service to which a camera system, media inputs and outputs are routed to
PRODUCTION view
This is the default view when using an Artist license.
PRODUCTION > Adjust > Video Keyer, IO Effects
Changes are stored in the open Show
Changes are sent to the VideoIO service that the camera systems and media inputs and outputs are routed to
PRODUCTION > Adjust > Composite, Effects, Color Grading, Objects
Changes are stored in the open Show (Live changes/Group overrides)
Changes are sent to the group specified in the "Read from Send to” header
Learn more about Adjusting levels - Live changes and Group overrides
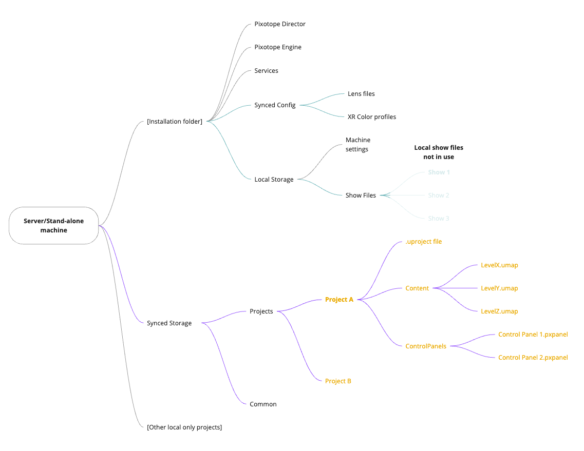
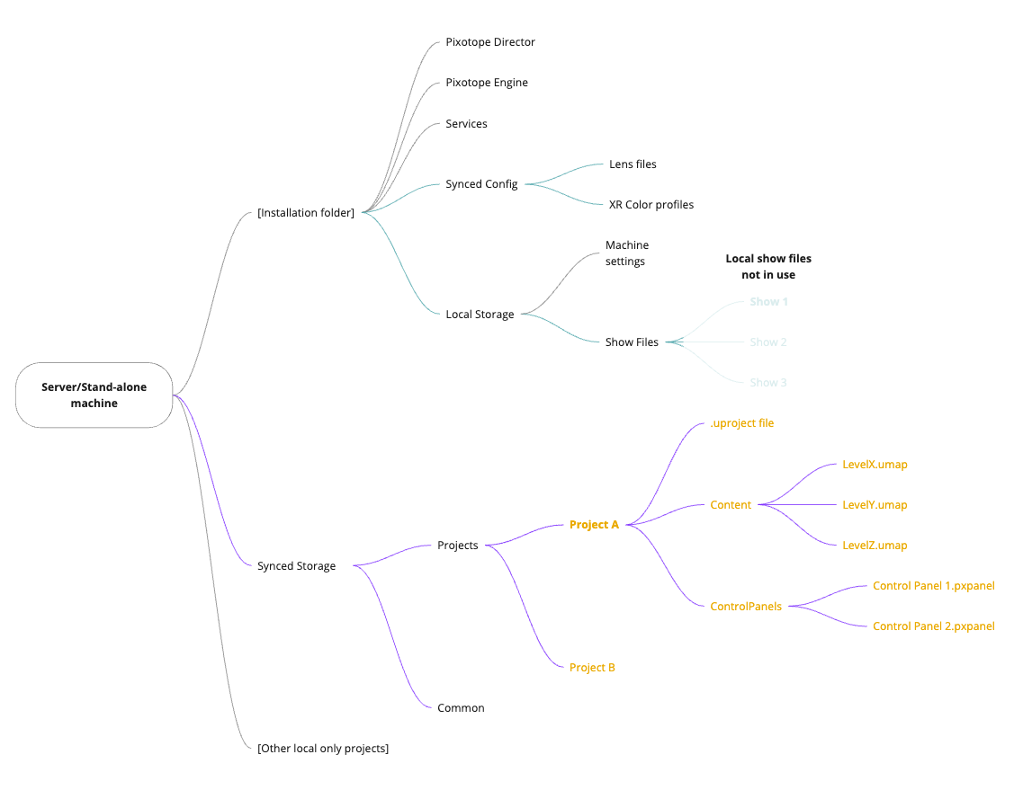
Folder structure
This is how the general structure of a Pixotope installation looks like (simplified).
Stand-alone or Server machine

Client machine
